一台LG液晶电视的维修过程
LG液晶电视,型号43UH6100-CB,通电后指示灯亮起,遥控器或者按键二次开机指示灯闪烁三五下后熄灭,但是背光灯没有点亮(此时怀疑是背光灯条损坏[呲牙]),根据故障状态拆机测试,二次开机后检测逻辑板的上屏供电电压12v正常(此操作是判断主板是否已经工作,因为怀疑可能是灯条坏了[呲牙]),由于是黑屏状态无法确定是否有伴音,遂外接电源单独给背光灯条供电,点亮背光后再开机却发现屏幕灰色没有图像,正常应该有图像才对的[捂脸],此刻怀疑可能是主板出了问题,因为LG设计的比较特殊,当上屏输出信号出现异常或者无输出的时候,背光灯条将会无法点亮(此机正常后如果不接逻辑板开机背光也不会点亮,上屏电压输出是正常的)。又因为液晶电视设计时背光开启功能迟滞于面板电路(液晶电视面板开启优先于背光,因为如果背光点亮早了会有瞬态花屏,竖线等等现象)……直接代换主板,维修结束[捂脸]
液晶电视维修技术丨液晶电视逻辑板常见故障及维修方法
逻辑板又称中心控制板,屏驱动板。
下面为大家展示逻辑板的实物图、LCD屏逻辑板的结构图;同时介绍采用TPS65161的 DC/DC变换电路,以及DC/DC电路维修案例,Gamma校正电压,VCOM 电压发生器; LVDS//LVCMOS/LVTTL 格式转换电路。
同时将故障分析和解决方案列举出来,有不妥之处希望能够得到大家的批评和指正。
奇美V315B3-L01屏逻辑板实物
奇美V315B3-L01屏 逻辑板的结构图:
采用TPS65161的DC/DC电路实物
该电路的作用是产生屏所需的VGL,VGH, 以及gamma电压发生器所需的VDA:15.9V电压(不同屏所需电压不同),和格式转换IC所需的VDD供电。
DC/DC电路实物
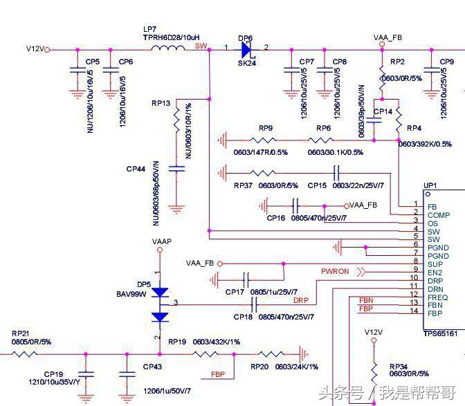
采用TPS65161的DC/DC电路原理图(部分)左上:
采用TPS65161的DC/DC直流转换电路原理图(部分)右上:
采用TPS65161的DC/DC电路原理图(部分)左下:
采用TPS65161的DC/DC电路原理图(部分)右下:
采用TPS65161的DC/DC 电路原理图(部分)VGH时序控制:
采用TPS65161的DC/DC电路原理图(部分)VDD18:
维修经验分享:
V315B3-L04逻辑板易损元件: F1,QP2,滤波电容等
保险FP1开路,引起保险开路的为后级供电电路短路一般为12V滤波电容(CP1 CP3 CP30 CP31 CP26 CP1 )任一短路或VAAP 13.5V短路, VAAP 短路还会引起QP2击穿烧毁,而引起QP2击穿的原因为屏内驱动板左边板(V315B3-XL04)VDA(与VAAP通过排插线相连)供电滤波电容C21正极与金属边框地短路。
故障现象分析:
由于屏内驱动板板材较薄,细长(35cm左右),而且此板只用了两颗螺丝钉(两端各一颗)固定,屏又是高发热部件,长时间在一种热胀冷缩状态下循环,及其外部力作用下(由于误差等因素板两端的两颗螺丝钉对板向内用力)板材开始变形,中间向上凸起,而在板中间附近有一电容C21,(C21为贴片电容且有一定的高度) C21又是VDA的滤波电容,当板材变形到C21可以接触到金属外壳时,VDA电压短路到地烧坏QP2,F1出现无图。
维修解决方法:
要想不使C21与外壳短路可以在板材中间加颗螺钉,但此板没有预留,只有想办法把板材较正,可以在板材中间部分即C21附近贴一长5cm宽1cm高5mm左右绝缘垫片,再松开板两端螺丝压平板材然后固定。如果有双面胶的话可在板底部贴一层薄的双面胶效果会更好。
I7868A与AS19可以通用适用于奇美“37”寸及“37”寸以上的高清屏上适用 ,同样适用于LED上面,其型号是( HX8919-A )
奇美V420H1-L07逻辑板主要故障:
一、无图像
① U1(CM2679B)损坏直接烧黑 ,电源3.3V2.5V短路等。
②供电丢失2.5V 3.3V 13.7V 18V-5.5V 12V任一丢失都会造成无图像现象、
二、图像不良
① U1(CM2679B)损坏假焊(测LVDS信号输入对地阻值一样,不一样一般为U1坏)
② VCOM5.5V供电丢失出现图像发白
③伽马电压较正芯片损坏出现图不良
④各供电出现偏低偏高出现图不良热机图不良无图等
主要故障:13.5V 23V滤波电容短路无电压输出无图
奇美V370H1-L0A 适用机型:LC-TM3719,LC37BT19C, LC-TM4219, LC-TM4711等。
主要是故障现象:
一, 无图像
一般为 VDDC 3.3V, VREF12V, VDA 13.5V, VGH21V, VGL-5.5V,UP9 UP8 2.5V任一丢失,将出现无图像现象。
二,图像不良
U6(CM2677B)假焊或损坏,U14(AS19)损坏,花屏。U1 8902损坏VCOM 5.5V丢失出现图像发白。
注:AS19可与i7868A(奇美V420H1-L07/L11/L12/L13等)通用
中华CPT370WA03C
中华CPT320WA01C
CPT320WA01C/370WAO2C/03C 是可以通过更改通用的: CPT320WA01C多1个排插CNG1,370WA03C的12V供电是4针;而320WA01C/370WAO2C则是2针的,其他接口完全一样它们之间只需增加排插和更改屏线即可通用。
中华屏一般为各供电电压屏排插CNSL/R2:
⑦⑧:-6.2V
⑨⑩:24V
⑾⑿:13.7V
⒀⒁:6.5V
⒂⒃:3.3V
⒄⒅:13.7V
丢失出现无图,而造成电压丢失的一般为一些控制电路,如二极管三极管击穿开路.无图,主芯片损坏出现图花(FPDB7352CXAVV损坏较多),无图等.
液晶电视逻辑板的维修总结 (检修思路)
一、 首先外观检查看主芯片电源IC 滤波电容等易损元件是否存在明显的烧黑或颜色异常等;;
二、 测电阻的各供电;测试点是否存在短路阻值变小,保险有无开路现象;
三、 测电压的各供电测试点电压是否正 常 (①电源供电Vcc5V/12V,②主芯片3.3V 2.5V1.8V,1.2V等,③VAA14V,VGH20V,VGL-5.5V,④VREF13V,VCM 6V)
四、 测I量IC信号线对地阻值 LVDS DDR与主芯片之间数据交换看是否有接触不良或假焊损坏
五、 检查各 连接线排插看屏软排线与逻辑板、逻辑板与屏之间排插是否存在接触不良。
相关问答
lg电视机维修客服电话-ZOL问答
我家的LG42电视最近偶尔出现了问题,我曾经给客户服务中心打过电话询问上门维修费用,他们告诉我大约是200元。考虑到这个问题并不经常发生,如果在技术人员上门时...
lg洗衣机维修点及常见故障维修?
1、洗衣机不工作原因:熔断器熔断、供电线路异常。维修:a、检查插座有无220伏左右的电压,如果正常,说明洗衣机内部异常。b、拆开机壳后,查看5A的熔丝管是...
上海LG洗衣机维修部400-622-1856
到底是谁发明出第一个遥控器已不可考。但最早的遥控器之一,是一个叫尼古拉·特斯拉(NikolaTesla)(1856-1943)的发明家(他曾经为爱迪生工作,...但...
LG洗衣机售后修理电话是多少?-ZOL问答
洗衣机LG共8条回答6074浏览作为一名专业的3C电子产品专家,我可以告诉您...lg洗衣机维修点电话:24小时上门服务电话:400-018-7131(30分钟快速上门)或者点击...
lg上门维修费用有哪些?
lg上门维修费用有:一般200—600不等。例如:lg洗衣机维修一般200元左右要是大的部件损坏可能要贵一些,常见问题:电源电压不正常;电源插头接触不良;电源开关损...
lg42lk466c电视电源板维修?
1、如果电视机的电源出现故障,一般需要拆机,然后用万用表测试每个元件的电压是否正常,找出故障元器件进行相应的替换即可。2、如果电源板的故障元器件无法替...
lg洗衣机修理大概需要多少钱?
[回答]更换离合器总成相当于汽车的大修,工程浩大且要动到一些专业工具,普通人一般都搞不了(主要是没工具)。离合器总成我自己到家电配件店买代用品(完全可...
各位大佬谁清楚,顺德LG冰箱维修电话是多少?-_诚信服务
[回答]使企业在竞争异常激烈的家电市场中连续多年稳健发展,取得了良好的经济...不断设定更高的目标,今天的好变r现是明天的低要求敬业--专r业执着,精益求...
上海lg液晶显示器维修点有哪些?-设计本有问必答
上海众群电子技术服务部LG显示器上海特约维修站地址:杨树浦路622-19临上海中柯空调器有限公司维修地址:上海市闵行区水清路1100-17-101上海...
lg洗衣机出现故障怎么办?
LG洗衣机18种常见故障及解决方法1.洗涤程序结束后洗衣机发出咔嗒声解释:如果设定洗衣机滚筒内的残留水排出以避免冻结,则排水阀开启和闭合时会发出这种声音...
