安徽凤台:爱心企业支持战“疫”可优先“优贷”
人民网-安徽频道 原创稿
“不仅给俺优先办理,还降了贷款利率……”2月25日,安徽省凤台县凤凰镇南金村村民张训龙,在凤台农村商业银行城北支行办完20万元的贷款手续后非常开心。
张训龙在凤台县凤凰湖新区经营服装加工、家电维修与销售,面对新冠肺炎疫情,他积极加入当地疫情防控志愿者服务队,还主动向所在社区、村委会捐款捐物。随后,在复工复产过程中,张训龙遇到了资金问题,得知情况后,凤台农村商业银行很快给予了支持。
对爱心企业、个体工商户和个人进行优先“优贷”,是凤台农村商业银行在疫情防控中创新思路,推出的一项惠企新举措。
疫情发生以来,凤台农村商业银行积极响应各级党委、政府号召和省联社相关部署,把强化疫情防控、保障金融服务、加大贷款支持,作为重要工作抓好抓实。在全面满足各类客户金融需求的基础上,针对支持战“疫”的爱心企业和个体客户,指导各支行第一时间主动上门问需,提供综合授信、资金结算等一揽子金融服务,并开通绿色审批通道,优先支持,利率优惠,支持其做大做强。(韩震震 徐艳友 周鹏飞)
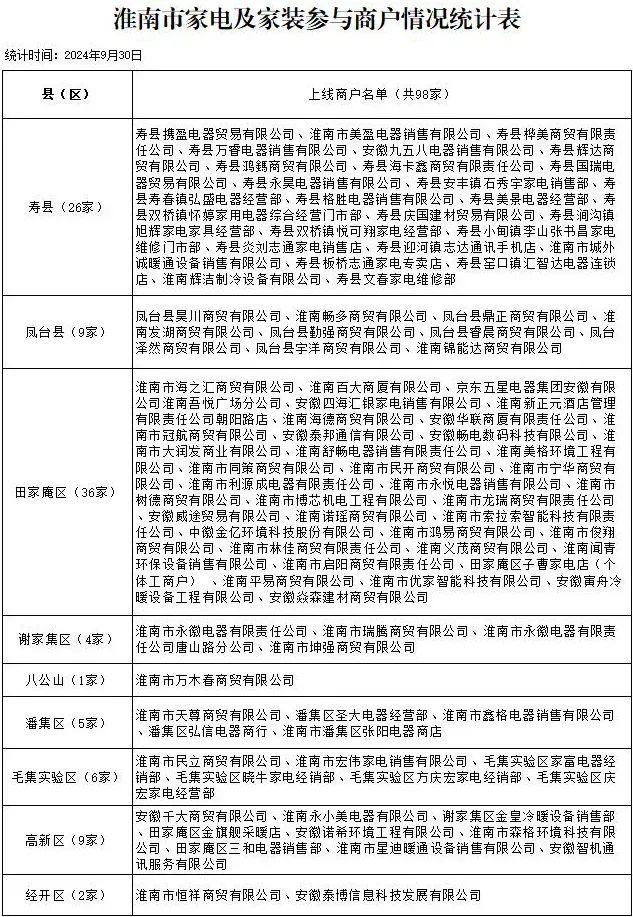
名单上新!事关我市家电家居、电动自行车以旧换新
相关问答
谁知道淮南冰箱维修点有哪些?-一起装修网
一起装修网问答平台为您提供谁知道淮南冰箱维修点有哪些?的相关答案,并为您推荐了关于谁知道淮南冰箱维修点有哪些?的相关问题,一起装修网问答平台:装修问题...
青岛正青春电子商务有限公司介绍?
简介:青岛正青春电子商务有限公司成立于2014年07月31日,主要经营范围为网上销售:电子产品、床上用品、服装鞋帽、日用百货、五金工具及配件、包装材料、皮革制...
泰安万达献血车献血时间和地点?
服务时间:周一至周日9:30-16:30地址:泰安市财源大街下河桥工商银行门口(三源家电对面)7、泰山火车站广场献血点服务时间:周一至周日9:30...地址:泰...
