拆拆拆!厦门岛内外征迁、旧改火速推进中!又一波片区大变样
征迁、旧改又传新消息!
厦门六区城市更新改造工作
进展再提速!!
01
泥窟石村片区大规模成片拆除工作第一枪成功打响
5月17日下午,泥窟、石村片区土地房屋征收分指挥部组织机械对片区部分房屋进行大规模成片拆除,面积超过4000平方米。
这也是泥窟、石村片区旧村改造项目交房搬迁工作启动以来第一次大规模成片拆除行动。
△泥窟石村片区旧村改造鸟瞰图
项目介绍 泥窟石村片区位于吕岭路南侧,洪莲中路北侧,用地约38.4公顷,户籍人口约520户,房屋约1043栋,总建筑面积约57万平方米,毗邻观音山、软件园二期、宝龙一城等产业园区,地理位置优质。目前距离交房结束仅剩13天,剩余未腾房交房的村民也把交房工作提上了日程。
02
湖里东部旧村整村改造
湖里东部旧村整村改造七大片区(高林金林片区、五缘湾北片区、五缘湾运营中心二期、湖里体育公园片区、五通金融商务区片区、湖边水库东片区、蔡塘片区)共涉及江头、禾山、金山3个街道,33个自然社、约1万户、2.34万人。
根据计划,今年6月30日前,湖里东部旧村整村改造将完成签约拆除工作。
湖里区东部旧村整村改造规划示意图
就在4月23日下午
五通金融商务区片区浦口社
完成100%拆除!
至此,历时18年的遗留项目
画上圆满句号!
片区名片
五通金融商务区片区浦口社位于环岛路以东、灯塔公园以南,思明区界以北。
2003年因环岛路旅游道绿化景观项目建设需要,市委、市政府启动了浦口社旧村改造工作,但由于浦口社地理位置偏僻、经济落后,又因项目实施阶段正处于我市新老征拆政策交替阶段,改造工作于2008年初处于停滞状态。
未来,这里将规划建设城市标志性建筑群“大厦之门”。项目包括公共建筑和高端商业商务设施,形成临海的公共开放空间与两岸金融中心的通海发展轴,成为代表厦门现代发展水平的新名片。
03集美区继续推进征迁工作
2021年,集美区计划全年计划征地5763.14亩,拆迁174.68万平方米。
据了解,在去年,集美区高效完成西亭、官任等8个村整村搬迁,今年,集美区将继续统筹推进城市有机更新改造、拓展区域发展空间,启动杏林老工业区提升改造,同步推进西滨、陈井、岩内等整村征拆工作,重点推进厦门北站片区、灌口东部片区成熟用地出让。
04
马銮湾片区征迁喜报来了!
鼎美、芸美、后柯
征迁工作接近尾声!
征拆前▲
征拆后▼
数说成绩单 共签约2884栋,完成率99.9%,面积84.5万㎡。新证签约1105本(共1108本),完成率99.73%。同安旧证签约381本(共381本),完成率100%。鼎美、芸美、后柯三村共涉及2800户8223人,需征收房屋2887栋85万㎡,2020年5月20日开始启动征拆。
05
同安这7个村庄或拆迁
5月13日,同安区政府发布关于洪塘片区土地征收成片开发方案,多个村庄将拆迁!
目前,位于洪塘片区北侧的火炬高新区同安片区起步区已基本建成,同翔高新城作为“金砖创新基地”的重要载体,需要更大的产业用地,因此洪塘片区的成片开发刻不容缓。
根据方案,洪塘成片开发片区位于厦门市东北部,毗邻火炬(翔安)产业区,北至龙泉路和郭山南路,南至324国道和苏厝溪水系,东至同翔大道,西至十一中路,规划总用地面积为196.6093公顷。涉及同安区洪塘镇三忠村、新霞村、埔后村、洪塘村、苏厝村、苏店村、龙泉村等7个村庄。
方案还显示,此次成片开发总成本为97.32亿, 具体包括土地征收费用、拆迁安置费用、土地规费、公建及基础设施配套建设费用、资金成本等。
06
同翔高新城同安片区
近日,同安区洪塘镇新厝村董厝里整村搬迁工作正式启动 ,洪塘镇新厝村董厝里78户被拆迁户中已有77户在规定时间内,前往拆迁工作点抽取了商谈签约流水号,完成率达99%。
同翔高新城同安片区规划用地面积约35平方公里,同安片区完成整村拆迁工作后,片区内工业用地可达994公顷,居住用地276公顷,商业用地83公顷。目前,配套安置房已经完成项目立项工作,预计2023年竣工。
07
环东海域新城
环东海域新城实景图(王火炎 摄)
按照计划,环东海域新城今年将完成土地征收计划1213.9亩、房屋征收计划52万平方米、交地3030.7亩。
目前,西柯镇已启动辖区内何厝、刘山、霞阳、霞尾、蔡店等五个自然村整村搬迁项目 ,为跨岛发展腾挪新空间。
另外,西柯镇西柯社区东柯里正在进行场平作业,为后续环东海域同安新城片区地块的成片交地打下基础。
岛内外拆迁改造迅速推进
安置房项目也紧随其后!
厦门多个返迁安置房捷报来袭!
01
东宅安置房启动交房!
5月16日下午
一则好消息从湖里东部传来
东宅安置房
正式启动交房!
东宅返迁的启动
意味着湖里区东部
“全链条征迁“模式已经形成闭环
项目名片
东宅安置房地处环岛干道和黄头路的交汇处,用地面积约1.58万平方米,建筑面积约7.73万平方米,地下2层,地上2-32层,安置房源总套数523套4.76万平方米。
今年,湖里区已启动薛岭新村、东宅安置房等一批安置房返迁项目,还将陆续启动枋湖梧桐新城、忠仑安置房等返迁项目。
02
钟宅南苑选房安置方案正式发布
图 钟宅南苑安置房
钟宅南苑安置房
共计9栋(无4号楼)
涉及安置房1607套,户型5种
总体原则 1、本着自愿挑选的原则,按照签约协议顺序号挑选钟宅南苑安置房。2、以签订的拆迁协议约定的应安置面积及户型结构差面积之和扣减钟宅新家园选房时协议已使用的应安置面积及户型结构差面积后的剩余面积(下称“可选安置面积”)选取钟宅南苑安置房,所选钟宅南苑安置房总面积不得超过前述定义的可选安置面积。3、钟宅南苑所有房源被挑选完或所有协议号都轮选过即表示本批次钟宅南苑安置房选房结束,今后每次选房都将重新按签约协议先后顺序号进行挑选。安置规则 1、被征收人可选择按照单份协议可选安置面积选取钟宅南苑,也可选择与其直系亲属协议进行合并选房,原则上合并选房的协议号必须相邻,不相邻则按最靠后的协议顺序号进行挑选,合并选房的可选安置面积为每份协议的可选安置面积之和。2、钟宅南苑房源选定后,协议剩余的安置面积待后续组织选房时按规定使用,不得在本轮选房结束前进行增补挑选。补充规定 1、安置房选定后领取选房确认单,除不可抗力因素或指挥部集体研究决议外,被征收人不得更换已选定的安置房房源。2、如有其它未尽事宜,最终解释权归五缘湾北片区旧村整村改造指挥部所有。
征迁旧改“拆”声一片
老旧小区改造项目
同样有条不紊!
厦门老旧小区改造如火如荼
湖滨片区拆除工作启动
截止5月4日
已拆平房屋7栋,计12511平方米
据思明快报消息:湖滨片区房屋普遍老旧,主要是砖混结构和预制板房,此次拆除过程中房屋倒塌时楼板明显缺乏拉力,整体建筑好像纸片一样一片片松开、下坠,落地时瞬间散开,明显能感觉到房屋建筑质量较差,抗震效果较差。为了片区居民的生命财产安全,拆迁势在必行!
作为老小区旧改的
重点关注对象
湖滨片区自3月初
搬迁交房工作启动以来
截至4月30日24:00
湖滨片区改造提升项目
已完成住宅交房4404户
占片区住宅总户数的90.21%
已完成非住宅交房46户
累计已完成整栋交房41栋整梯交房142梯 截至目前已发放过渡费15批次累计发放金额约3.08亿元
其实,不仅是湖滨片区旧改
一直在“悄悄”进行着
整个厦门,都在悄然改变!
▼
最新方案来了
事关厦门老旧小区改造
近日,厦门市人民政府发布
《老旧小区改造工作实施方案的通知》
文中提及将力争用3年时间
完成2000年前建成 、
失养失修失管、市政配套设施不完善
社会服务设施不健全、
居民改造意愿强烈 的
住宅小区改造工作
(含单栋住宅楼)
一起来看具体通知
厦门市老旧小区改造工作实施方案
(滑动查看具体内容)
一、目标要求 以习近平新时代中国特色社会主义思想为指导,坚持以人民为中心的发展思想,运用“共同缔造”理念,通过小区全面改造、重要街区精准改造、片区综合提升,把老旧小区改造成基础设施完善、防灾防疫设施完备、居住环境整洁、社区配套齐全、管理机制长效、文明和谐的宜居社区,增强人民群众获得感、幸福感、安全感。加快推动城市更新,力争用3年时间完成2000年前建成、失养失修失管、市政配套设施不完善、社会服务设施不健全、居民改造意愿强烈的住宅小区(含单栋住宅楼)改造工作。二、基本原则 (一)把握重点,响应需求。按照“先民生后提升、先地下后地上、先功能后景观”的原则,完善小区配套设施,重点解决基础设施老化、防灾防疫功能不健全、公共服务缺失、智能化程度不高等群众反映强烈的问题,对小区建筑本体和周边环境适度提升改造,加强空间营造,推动老旧小区宜居度整体提升。(二)政府引导,居民参与。充分尊重居民意愿,激发居民参与改造的主动性、积极性,充分调动关联单位和社会力量支持、参与改造,实现决策共谋、发展共建、建设共管、效果共评、成果共享。(三)成片改造,注重特色。坚持系统综合改造,鼓励连线成片改造,统筹布局公共服务设施,形成整体改造效应。引导相邻相近较小规模、零星分散的小区整合为一个物业管理区域,共享各类设施和空间。同步推进老旧小区改造与社区文化建设,挖掘地域人文脉络,落实历史建筑保护修缮要求,保护历史文化街区和建筑风貌,打造人文社区,展现城市特色,延续历史文脉。(四)注重长效,治管并举。坚持党建引领,发挥街道(镇)、社区及小区各级党组织的核心领导作用和党员干部的先锋模范作用,探索创新城市社区治理模式,构建“纵向到底、横向到边、共建共治共享”的社区治理体系。倡导引进专业化的物业管理模式,推动小区后续管理常态化,实现一次改造、长期保持。三、改造范围重点改造2000年底前建成、失养失修失管、市政配套设施不完善、社会服务设施不健全的老旧住宅小区(含单栋住宅楼);提倡将相邻的街区、片区一并纳入改造范围,实施成片式改造的项目可适当延伸至2010年底前建成的基础设施不完善的小区。优先对居民改造意愿强、参与积极性高的小区(片区)实施改造。四、改造内容 老旧小区改造以适应居民不同生活需求为出发点,重点实施基础类改造,突出补齐功能性设施短板,有条件的地方推进完善类改造和提升类改造,推动城市更新,创建一批完整社区、绿色社区。(一)基础类。为满足居民安全需要和基本生活需求的内容,主要是市政配套基础设施改造提升以及小区内建筑物屋面、外墙、楼梯等公共部位维修等。改造提升市政配套基础设施,包括改造提升小区内部及与小区联系的供水、雨污分流、供电、道路、供气、消防、安防、生活垃圾分类、移动通信、广电等基础设施,以及小区路灯照明、光纤入户、架空线规整(入地)等,实现“路平、地净、灯亮、管通”。(二)完善类。为满足居民生活便利需要和改善型生活需求的内容,主要是环境及配套设施改造建设、小区内建筑节能改造、有条件的楼栋加装电梯等。改造建设环境及配套设施包括拆除违法建设,整治小区及周边绿化、公共照明等环境,改造或建设小区及周边适老化设施、无障碍设施、停车库(场)、电动自行车及汽车充电设施、智能信包箱、智能快件箱、文化休闲设施、体育健身设施、物业用房等配套设施,合理设置快递、快餐存放用房。(三)提升类。为丰富社区服务供给、提升居民生活品质,立足小区及周边实际条件积极推进的内容,主要是公共服务设施配套建设及其智慧化改造,包括改造或建设小区及周边社区综合服务设施、卫生服务站等公共卫生设施、幼儿园等教育设施、周界防护等智能感知设施,以及养老、托育、助餐、家政保洁、便民市场、便利店、邮政快递末端综合服务站等社区专项服务设施。公共服务用房以及各类预留空间要留有足够弹性,各类设施、小区绿地、口袋公园等应急避难场所要预留水电通信等基础设施接口,通过临时功能调整满足防灾防疫等紧急状态使用要求。鼓励以街道(镇)或社区为单元,按照连线成片改造原则结合拆墙透绿、小街巷整治、立面综合整治等市容景观提升,配套完善公共服务设施,将相对集中或者距离较近的老旧小区整合打包,统一设计、统一改造、统一管理。五、组织实施 (一)明确责任主体。建立“市级筹划、区级统筹,街道组织实施、社区参与落实”的老旧小区改造工作推进机制。各区人民政府负总责,统筹谋划、整体推进辖区内老旧小区改造工作;街道(镇)负责组织协调实施老旧小区改造,推进小区物业长效管理;社区全程参与老旧小区改造与管理具体工作。各区人民政府可以确定有项目建设经验的国有企业作为项目建设单位,负责具体实施。(各区人民政府、市建设局等按职责分工负责)(二)制定改造计划。各区人民政府要深入开展摸底调查,组织科学编制老旧小区年度改造计划,生成改造项目储备库。养老、文化、教育、卫生、托育、体育、邮政快递、治安等领域涉及老旧小区的各类设施增设或改造计划,以及电力、通信、供排水、供气等单位的管线改造计划应主动与老旧小区改造规划和计划有效对接,同步推进实施。国有企事业、军队所属老旧小区按属地原则纳入地方改造规划和计划统一组织实施。(市建设局、各区人民政府、市市政园林局、市通信管理局、国网厦门供电公司等按职责分工负责)(三)制定小区改造方案。各区建设部门、项目建设单位牵头会同街道(镇)、社区、规划设计单位、管线单位、小区业主委员会(居民自治小组或业主代表)组成工作专班,“一小区一方案”制定改造方案,充分征求居民意见,形成具体改造项目清单。积极推动设计师、工程师进社区,辅导居民参与改造。改造项目涉及历史文化街区、历史建筑的,应严格落实相关保护修缮要求。鼓励采用EPC、全过程工程咨询服务等推进项目建设。(各区人民政府、市建设局、市资源规划局、市文旅局、市市政园林局、市通信管理局、国网厦门供电公司等按职责分工负责)(四)简化项目审批。建设、资源规划、发改等部门结合审批制度改革,精简老旧小区改造工程审批事项和环节,构建快速审批流程,积极推行网上审批,提高项目审批效率。各区人民政府组织相关部门联合审查老旧小区改造方案后,直接办理立项、用地、规划审批。鼓励同一建设单位实施的一定区域内老旧小区改造项目捆绑打包,一次报批,分批实施。不涉及土地权属变化及建设规模变化的项目,无需再办理用地手续。对新增建设用地和新建、改建、扩建公共服务用房、市政公用设施的,市资源规划局加强指导协调。因改造利用公共空间新建、改建各类设施涉及影响日照间距、占用绿化空间的,可在广泛征求居民意见基础上一事一议予以解决。不涉及建筑主体结构变动的低风险项目,实行项目建设单位告知承诺制的,可不进行施工图审查。发包前无法准确确定施工图预算的项目,可采取暂定预算价下浮方式先行组织施工发包,按实决算。对不属于依法必须公开招标的项目或政府采购项目,市、区建设部门可公布一批专业化、实力强、口碑好、信誉优的设计、施工、监理单位,供建设单位择优选择。(市建设局、市资源规划局、市发改委、市财政局、市市政园林局、市通信管理局、国网厦门供电公司、各区人民政府等按职责分工负责)(五)加强施工管理。各区建设部门指导项目建设单位会同施工单位科学制定施工方案,确保施工质量和安全文明施工,减少施工扰民。倡导由一家网络通信企业牵头组织实施通信管线集中整改,统一清理未按期完成割接或无主的网络通信线路。设计、施工、管线等技术团队要现场提供全过程技术服务。加强施工现场管理,强化对隐蔽工程全过程监管。施工现场要公布投诉热线电话、明确现场联络人,接受居民群众投诉、咨询及监督。项目完工后,由建设单位组织街道(镇)、社区、业主委员会(居民自治小组或业主代表)和设计、施工、监理、管线等单位共同验收。(市建设局、各区人民政府、市市政园林局、市通信管理局、国网厦门供电公司等按职责分工负责)(六)健全长效管理机制。各区建设部门可公开征集专业化、实力强、口碑好的物业服务企业建立资源库。鼓励有条件的街道(镇)将若干个老旧小区捆绑打包,统一委托物业服务企业管理。对未实行自主管理又未聘请物业服务企业的老旧小区,街道(镇)、社区可委托准物业服务机构实行托底过渡管理,开展环境卫生、门卫等基本物业服务,逐步提高物业服务费缴交率,实现改造小区物业服务自主管理。建立健全老旧小区住宅专项维修资金归集、使用、续筹机制,促进小区改造后维护更新进入良性轨道。(各区人民政府、市财政局、市建设局、市住房局等按职责分工负责)六、引入社会资本参与改造 为进一步巩固老旧小区改造成果,补齐社区公共生活服务设施短板,建立政府与居民、社会力量合理共担改造资金的投融资机制,保障改造工作可持续,可遴选老城区、特色风貌片区及较大型统建解困房小区,探索采用如下改造模式:(一)明确投资运营主体。引入社会资本作为老旧小区改造项目投资运营主体,承担老旧小区改造投资职责,运用市场化方式重点开展成片式老旧小区改造项目投资、规划设计、改造施工和运营管理。梳理整合老旧小区改造过程中形成的养老、托育、医疗、教育培训、停车场、便利店、文创旅游设施等经营性资产以及存量公房等,同时将存量公房资产注入投资运营主体开展市场化融资,形成多元化经营收入,实现老旧小区改造资金、资产等资源统筹利用、良性循环。(市财政局、市国资委、市建设局、市住房局、各区人民政府等按职责分工负责)(二)物业先行介入管理。针对改造片区内无物业管理的土地房屋,投资运营主体采取“先期介入、先行接管、先行服务,分期分层次整治改造”的办法,在改造前期先行对接街道(镇)、社区、小区党组织、业主委员会(居民自治小组),依法依规签订片区(小区)物业服务合同,优先配套安保、环卫设施,开展卫生保洁、秩序维护、门卫执勤、设施设备维护保养等物业服务。鼓励投资运营主体出资同步配建智能门禁、智慧道闸、智慧灯杆、智能安防等设施,为居民提供一个安全、舒适、便利的现代化、智慧化生活环境。力争通过一段时间的磨合、引导、培育,逐步在广大老旧小区业主、居民中树立“花钱买服务”的物业专业服务意识与理念,形成物业服务市场良性循环。(各区人民政府、市财政局、市建设局、市住房局等按职责分工负责)(三)整合利用存量资源。加强服务设施、公共空间共建共享。通过拆除违建、危房等方式,腾出改造片区公共空间;整合改造片区各类零星地块、闲置地块、小微空间、临时建筑腾退用地以及公共房屋、闲置公房等,统筹建设、完善配套社区公共生活服务等设施。支持通过产权置换、资产划转、移交使用权、腾退、收购、租赁以及公房使用权置换等方式,整合改造片区内机关事业单位、国有企业及其他单位、个人既有用房,在符合规划要求的情况下,可实施改(扩)建。条件允许的可配建文创、旅游等商业设施,营造“15分钟便民生活圈”。整合腾出的公共生活服务设施及文旅设施等,交由投资运营主体统一运营管理。(市执法局、市住房局、市资源规划局、市建设局、市国资委、市财政局、各区人民政府等按职责分工负责)(四)加大政策扶持力度。提倡相关部门及区人民政府、街道(镇)通过购买服务等方式,将改造片区内市容环卫、道路养护、绿化保洁、路灯管养、公用停车场管理等“城市市政物业”整体打包移交投资运营主体管理,通过规模化经营降低物业服务成本。提倡街道(镇)、社区将老旧小区环境卫生、门卫等基本物业服务(街镇兜底物业)整体打包给投资运营主体管理,并给予一段时间的扶持期,以逐步提高小区居民缴费意识。鼓励街道(镇)、社区或相关部门通过购买服务或以奖代补等方式聘请投资运营主体参与提供社区养老、医疗、教育、托育、助餐等社区公共服务,增加投资运营主体盈利点。对于切实无法实现资金平衡的老旧小区改造项目,可研究提供给投资运营主体跨片区的城市建设、改造项目,以项目组合弥补老旧小区改造支出。(各区人民政府、市发改委、市财政局、市市政园林局、市资源规划局、市民政局、市卫健委、市教育局、市建设局等按职责分工负责)七、资金筹措 通过居民合理出资、政府财政支持、管线单位出资、社会力量参与及金融服务支持等渠道筹措改造资金。(一)居民合理出资。按照谁受益、谁出资原则,积极推动居民出资参与改造。门窗更换、电梯加装以及水表、电表表后的改造费用,由居民承担。居民可通过直接出资、使用(补建、续筹)住宅专项维修资金、让渡小区公共收益等,用于支付改造费用。支持小区居民提取住房公积金,用于加装电梯等自住住房改造。鼓励居民通过捐资捐物、投工投劳等志愿服务支持改造。鼓励有需要的居民结合小区改造进行户内改造或装饰装修、家电更新。本方案实施前已开工且尚未完成工程资金结算的老旧小区改造项目,其居民出资部分按照本方案执行。(各区人民政府、市财政局、市住房局、市建设局等按职责分工负责)(二)政府财政支持。积极争取中央、省级财政补助资金,按照“保基本”的原则,重点支持基础类改造内容。市区财政按照5:5比例分担。市民政、教育、卫健、体育、残联、国资、总工会等相关部门在专项补助资金安排时,对老旧小区改造配套项目予以倾斜支持;对需支付老旧小区改造个人出资费用的低保户、特困供养人员、困难计生户、贫困残疾人户、生活困难职工等生活困难人员,给予相应临时补助或送温暖慰问补助;对老旧小区改造项目受益对象中,有提出申请且符合家庭无障碍改造条件的残疾人户,优先予以安排,给予一定补助。市、区人民政府可通过城市基础设施配套费、土地出让收入、彩票公益金、新增一般债券额度等渠道安排财政资金,统筹专项补助资金,向老旧小区改造配套项目倾斜。老旧小区改造可纳入国有住房出售收入存量资金使用范围。涉及既有住宅增设电梯的,按照我市既有住宅增设电梯的相关规定执行。(市财政局、市发改委、市国资委、市教育局、市民政局、市卫健委、市建设局、市体育局、市总工会、市住房局、市残联等按职责分工负责)(三)管线单位出资。老旧小区改造范围内各管线工程施工涉及的管沟、站房及箱柜设施,土建部分建设费用由财政承担。1.供水:计费表前部分的改造费用由管线单位承担;若存在计费表和入户表之间部分改造,或增设片区供水加压泵房的,该部分费用由财政承担。2.供气:新建部分的投资由管线单位承担;更新改造部分的费用由管线单位承担,财政以奖代补20%。3.弱电(通信、有线电视):新建部分(三网合一,包括光猫)的投资由管线单位承担;既有缆线的迁改费用由各管线单位分摊承担,财政以奖代补50%;既有缆线的规整费用由财政承担。4.供电线路及设备:产权归属供电企业的,由供电企业承担改造费用;产权归属单位的,由产权单位承担改造费用;产权归属小区居民业主共有的,供电线路、设备及“一户一表”改造费用,政府、供电企业各承担50%。非供电企业产权的供电线路及设备改造完成后,由供电企业负责日常维护和管理,其中供电企业投资部分纳入供电企业有效资产。本方案实施前已开工且尚未完成工程资金结算的老旧小区改造项目,供电改造计费表前部分的改造费用由管线单位承担,财政以奖代补20%。本方案实施前已开工且尚未完成工程资金结算的老旧小区改造项目,供水、燃气、弱电改造出资按照本方案执行。(各区人民政府、市财政局、市市政园林局、市通信管理局、国网厦门供电公司等按职责分工负责)(四)社会力量参与。鼓励原产权单位对已移交地方原职工住宅小区改造给予资金等支持,公房产权单位应出资参与改造。属于国有企业职工家属区“三供一业”分离移交的老旧小区,相关单位按规定承担相应比例分离移交费用。支持以“平台+创业单元”方式发展养老、托育、家政等社区服务新业态。业主共有物业管理区域内的广告、便民服务亭、停车、充电、智能信包箱等经营收入,可用于老旧小区改造及物业管理。(市住房局、市国资委、市建设局、各区人民政府等按职责分工负责)(五)加大金融税收支持力度。支持老旧小区改造投资运营主体采取市场化方式,运用公司信用类债券、项目收益票据等进行债券融资。开发性金融机构、政策性银行加大产品和服务创新力度,依法合规对实施老旧小区改造的企业和项目提供信贷支持。市税务局牵头认真落实国家相关税费减免政策,对专业经营单位参与政府统一组织的老旧小区改造,对其取得所有权的设施设备等配套资产改造所发生的费用,可以作为该设施设备的计税基础,可根据税法规定计提折旧或作为长期待摊费用进行摊销;所发生的日常维护管理费用,可按规定计入企业当期费用税前扣除。自2019年6月1日起至2025年12月31日期间,在改造中为社区提供养老、托育、家政等服务的机构,提供社区养老、托育、家政等服务取得的收入,免征增值税,并在计算应纳税所得额时,减按90%计入收入总额;用于提供社区养老、托育、家政服务的房产、土地,可按现行规定免征契税、房产税、城镇土地使用税和城市基础设施配套费、不动产登记费等;产权置换中,交换价格相等的,免征契税,对个人销售住房暂免征收土地增值税。(市发改委、市财政局、市税务局、市住房局、市资源规划局、国家开发银行厦门市分行、中国农业发展银行厦门市分行、相关商业银行等按职责分工负责)八、组织保障 (一)强化组织领导。成立老旧小区改造工作领导小组,建立由市政府主要领导亲自抓,相关职能部门参加的老旧小区改造工作协调推进机制。领导小组办公室设在市建设局,承担领导小组日常工作,协调解决实施过程中的问题。领导小组成员单位按照我市老旧小区改造工作相关要求认真履职,落实相关工作任务,指派专人驻点领导小组办公室,协同推进老旧小区改造工作。各区人民政府要建立健全工作机制,调动各方面资源抓好组织实施。区建设部门、街道(镇)、社区要安排前期工作经费, 可采用购买服务的方式,用于入户调查、组织指导居民开展改造提升工作。供水、供电、供气、通信、广电网络等管线经营单位应指定专人负责,配合各区协同设计、施工等。(市老旧小区改造工作领导小组各成员单位按职责分工负责)(二)加强规划指引。市建设局要会同市资源规划局、市住房局及各区人民政府编制《“十四五”老旧小区改造专项规划》,核查评析老旧城区土地房屋资源结构及老旧小区人口结构,以及社区历史人文要素、居民需求和改造意愿等,优化顶层设计,为我市未来老旧小区改造工作指明方向。(市建设局、市资源规划局、市住房局、各区人民政府等按职责分工负责)(三)严格任务考核。市老旧小区改造工作领导小组办公室要加强对各区人民政府、市直各相关部门工作落实的巡查督查,建立健全考评制度。按照年度计划,从改造小区数量、改造户数、改造内容、改造标准、长效管理机制建立情况等方面对各区进行综合考评。各区人民政府、各相关单位要严格落实限期反馈制度,推动各项工作落到实处。(市老旧小区改造工作领导小组各成员单位按职责分工负责)(四)完善社区治理。各区人民政府要大力推动建立健全基层党组织牵头、社区居民委员会配合、业主委员会(居民自治小组、临时物业管理委员会)和物业服务企业等参与的联席会议机制,引导居民协商确定改造后小区的管理模式、管理规约及业主议事规则,共同维护改造成果。社区与物业服务企业建立社区、小区相关数据共享机制,提升信息化水平,提高管理效率。强化对物业服务工作的考核、监管,将老旧小区物业管理纳入社区治理范畴,理顺后期管理养护机制,提升社区治理能力。(各区人民政府、市民政局、市建设局等按职责分工负责)
这些老旧小区
将怎样进行改造呢?
我们接着往下看
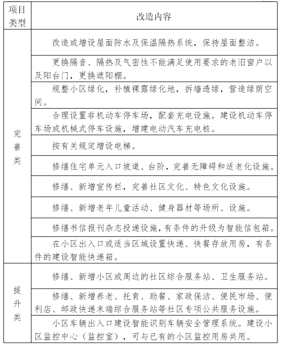
老旧小区改造内容
今年将再完成2.5万户改造
截至去年底,厦门已累计完成456个老旧小区改造 ,涉及房屋1349栋、建筑面积约322万平方米,惠及居民40681户。根据厦门市城乡建设品质提升工作要求,今年我市计划再完成2.5万户老旧小区改造任务,包括槟榔东里、槟榔西里、振兴新村等小区都在计划竣工项目之列,其中集美区宁宝社区宁安里小区的改造已经开工建设。
说了那么多
相信大家最关心的是
厦门旧改小区都有哪些呢?
2020年全省列入国家老旧小区改造计划项目清单
(滑动查看详细名单)
思明区 厦港街道福海社区厦港街道下沃社区厦港街道巡司顶社区厦港街道沙坡尾社区厦港街道鸿山社区筼筜街道振兴社区筼筜街道槟榔社区开元虎溪社区开元深田社区开元虎溪社区开元西边社区开元街道美仁社区开元街道希望社区开元街道湖滨社区开元街道美湖社区开元街道西边社区开元街道坑内社区开元街道阳台山社区开元街道美仁社区嘉莲街道莲秀社区梧村街道浦南社区开元街道深田社区开元街道西边社区梧村街道文灶社区梧村街道双涵社区滨海街道曾厝垵社区滨海街道白城社区滨海街道上李社区鹭江街道禾祥西社区筼筜街道振兴社区筼筜街道屿后社区筼筜街道仙阁社区筼筜街道岳阳社区筼筜街道仙岳社区筼筜街道西郭社区筼筜街道西郭社区中华街道仁安社区中华街道镇海社区嘉莲街道莲花北社区嘉莲街道莲秀社区嘉莲街道松柏社区厦港街道巡司顶社区厦港街道下沃社区厦港街道南华社区厦港街道沙坡尾社区梧村街道浦南社区梧村街道双涵社区梧村街道金祥社区梧村街道文屏社区莲前街道莲怡社区莲前街道龙山桥社区莲前街道龙山桥开元街道美仁社区开元街道阳台山社区开元街道天湖社区开元街道希望社区湖里区江头街道江村社区江头街道园山社区湖里街道新港社区湖里街道金鼎社区湖里街道村里社区集美区 集美/浔江集美/岑西集美/岑东集美/盛光集美/银亭杏林街道宁宝社区杏林街道纺织社区侨英街道孙厝社区灌口镇第二社区杏林街道纺织社区同安区 大同街道祥平街道2020年全省列入省级老旧小区改造计划项目清单厦门市思明区 小学路39号,小学苑,叉车厂宿舍,环卫宿舍,国贸、夏商宿舍,国贸宿舍,夏商、商务局宿,夏商宿舍,同馨小筑,建发宿舍,海城花园,华年邨等小学路老旧片区太湖新城,美仁新村,华鸿花园,美湖花园,惠盛花园,光华大厦,美仁新村南区,嘉禾公寓,机场修建处宿舍,日报社宿舍,市质量技术监督局宿舍,家具厂宿舍,汇禾新城等禾祥西路老旧片区海明苑,五州大厦,后滨路15等后滨路老旧片区梅园小区,二轻宿舍,法院宿舍,祥云公寓 ,嘉成花园,繁荣广场,润泽园小区,佳旺花园,后江埭路20-21,后江埭路31,后江埭路33,后江埭路34之一之二,后江埭路40等后江埭路老旧片区定安小区 文屏路139-169号(蚊香厂宿舍),石油宿舍,石油新村宿舍,双民花园小区,中建四局,环卫、五交化宿舍,电化宿舍,市三建公司宿舍,市政二公司宿舍,文屏山庄一期,万寿山庄,阳鸿新城,燃料宿舍等老旧片区旧莲岳小区,新莲岳里小区,汇成公寓,牡丹园,税物宿舍,屿后里小区(A区),太平洋广场,育秀中心,凤凰山庄等松柏路老旧片区长青北里KJ小区、莲花广场等老旧片区前埔南区一二三组团、怡富花园东区等老旧片区外贸土产新村、半山公寓、厦港花园等老旧片区湖里区 芙蓉苑小区怡景花园小区金龙大厦小区永升新城小区禹洲新村仙洞山庄小区神山公寓集美区 杏林街道老旧小区改造项目集美街道老旧小区改造项目同安区 工行宿舍旧财政旧税务一建宿舍楼1号楼一建宿舍楼2号楼农行宿舍农行宿舍农械宿舍种子宿舍微波宿舍农业宿舍新税务楼粮食宿舍楼安全楼新村1号楼城西2号楼城西3号楼城西4号楼城西5号楼城西6号楼城西7号楼城西8号楼城西9号楼城西10号楼城西11号楼城西12号楼城西13号楼城西14号楼城西15号楼城西16号楼城西17号楼城西18号楼同兴A楼同兴B楼同兴C楼同兴D楼同兴E楼同兴F楼同兴H楼同兴J楼商业城二期商业城一期金安大厦建业楼新州花园怡安楼人寿大厦同兴K楼同兴L楼同兴M楼体安楼同兴N楼同兴T楼同兴O楼财政局同兴Q楼同兴R楼同兴S楼振兴9号楼建委楼政府3号楼政府2号楼政府1号楼振兴7号楼振兴12号楼振兴13号楼振兴2号楼振兴8号楼振兴11号楼振兴6号楼振兴1#振兴5#振兴3#振兴10#福安楼点状5#点状4#点状3#点状2#点状1#2020年省级老旧小区改造试点项目清单厦门 槟榔西里二期白鹤山3-47号
而下面这一批老旧小区
在今年就将开始行动起来
012021年鹭江街道老旧小区改造项目
投资总额: 4518万元
项目地址: 小学路39号,小学路140号(小学苑),小学路124号(叉车厂宿舍),小学路142号(环卫宿舍),小学路92-94号(国贸、夏商宿舍),小学路90-4号(国贸宿舍)小学路90-5-6号(夏商、商务局宿),小学路130-132号(夏商宿舍),小学路35-37号(同馨小筑),小学路136号(建发宿舍),小学路31号(海城花园),小学路138号(华年邨)、白鹭苑等小学路
工程规模及内容: 配套建设小区市政配套设施、小区环境及配套设施、建筑物本体、公共服务设施等。
022021年厦港街道老旧小区改造项目
投资总额: 2325万元
项目地址: 外贸土产新村、半山公寓、厦港花园、不见天2号、顶澳仔27号、大埔头97号、省四建(厦港新村66-72双号)、赤岭干休所(南华路40号)、南普陀23-29号(单号)
工程规模及内容: 配套建设小区市政配套设施、小区环境及配套设施、建筑物本体、公共服务设施。
032021年梧村街道老旧小区改造项目
投资总额: 10443万元
项目地址: 文屏路139-169号、文屏路203-217号等
工程规模及内容: 配套建设小区市政配套设施、小区环境及配套设施、建筑物本体公共服务设施等。
042021年嘉莲街道老旧小区改造项目
投资总额: 7404万元
项目地址: 长青北里KJ小区、莲花广场、玉亭里44-45好小区、香秀里1-16号(6-8号除外)、香秀花园、宝莲花园、江头K小区等老旧小区
工程规模及内容: 包括市政配套设施、小区环境及配套设施、建筑物本体、公共服务设施等。
052021年莲前街道老旧小区改造项目
投资总额: 12561万元
项目地址: 思明区前埔南 一二三组团、怡富花园东区、联丰商城、华美宿舍、文化站等
工程规模及内容: 包括市政配套设施、小区环境及配套设施、建筑物本体、公共服务设施等。
062021年开元街道老旧小区改造项目 (后江埭路片区)
投资总额: 8901万元
项目地址: 二轻宿舍,法院宿舍,检察院宿舍,祥云公寓 ,嘉成花园等
工程规模及内容: 梅园小区,二轻宿舍,法院宿舍,检察院宿舍,祥云公寓 ,嘉成花园,繁荣广场,润泽园小区,佳旺花园,后江埭路20-21,后江埭路31,后江埭路33,后江埭路34之一之二,后江埭路40等后江埭路老旧片区。
072021年开元街道老旧小区改造项目 (禾祥西路片区)
投资总额: 8322万元
项目地址: 太湖新城,美仁新村,华鸿花园,美湖花园,惠盛花园,光华大厦,嘉禾公寓,机场修建处宿舍,日报社宿舍,市质量技术监督局宿舍,家具厂宿舍,汇禾新城、海明苑,五州大厦,后滨路15等禾祥西路、后滨路
工程规模及内容: 配套建设小区市政配套设施、小区环境及配套设施、建筑物本体、公共服务设施等。
082021年中华街道老旧小区改造项目
投资总额: 1599万元
项目地址: 定安
工程规模及内容: 配套建设小区市政配套设施、小区环境及配套设施、建筑物本体、公共服务设施等。
092021年筼筜街道老旧小区改造项目 (官任等片区)
投资总额: 9712万元
项目地址: 项目位于筼筜街道官任
工程规模及内容: 主要包括新港广场、西堤别墅、建业大厦、武夷花园、恒通花园、筼筜西小区、利华苑、种子宿舍、文物宿舍、港龙花园、东卉花园、凤凰山庄等官任片区小区提升改造,具体以批复为准。
102021年筼筜街道老旧小区改造项目 (松柏路片区)
投资总额: 19076万元
项目地址: 汇成公寓、牡丹园、税物宿舍、艺盛花园等松柏路老旧改造
工程规模及内容: 项目位于筼筜街道莲岳社区、屿后西社区、屿后社区、育秀社区,主要包括旧莲岳里小区、新莲岳里小区、汇成公寓、牡丹园、税物宿舍、屿后里小区A区、育秀里小区、艺盛花园等松柏路老旧片区提升改造,具体以批复为准。
如今,老小区旧改已经成为
一个无处躲藏的社会话题
大家对于自己所在的老旧小区
是否能进行提升改造
也积极在政府官网进行咨询
并且得到了官方回复
莲城花园小区已列入5年滚动改造计划
有市民建议,西林路的的小区属于老旧小区,无人管理,卫生环境脏乱差,机动车违停现象严重,居民都苦不堪言,建议相关部门将此处的小区纳入老旧小区改造范围,对小区进行提升改造。
官方给予的回复是,接件后,思明区政府指派莲前街道办事处调查处理。街道根据厦门市的《老旧小区改造工作实施方案》,在专家和社区的参与下,对辖区内的小区进行全面深入摸底调查,组织科学编制老旧小区年度改造计划,生成改造项目储备库。
在充分尊重居民的意愿下,对于符合老旧小区改造条件的小区,根据厦门市的《老旧小区改造工作实施方案》的基本原则,结合政府经费预算、技术力量、施工队伍的综合考量,逐年分批进行改造。
莲成花园小区为1996年建成的,符合改造条件,已列入5年滚动改造计划,逐年安排改造。
随着老旧小区的陆续改造
厦门人的的居住环境条件
也将会越来越好
并且!前段时间
中央下达资金改造老旧小区、棚户区
关于咱大福建的
一共有三笔资金
总计67000万元
01
福建省获得2021年第一批
城镇老旧小区改造配套
基础设施建设资金28000万元
02 厦门市获得2021年第一批城镇老旧小区改造配套基础设施建设资金7000万元
03
全省获得2021年
第一批棚户区改造配套
基础设施建设资金
32000万元
以上征迁、旧改区域
有你家吗?
欢迎留言一起讨论呀~
▍整合来源:东进序曲、厦门日报、厦门乐居、今日海沧、厦门市人民政府、厦门发改委、厦门本地宝、厦门房地产联合网、厦门房网、思明快报、福建住建,yes厦门
▍所有图片版权归属原作者,如有侵权请联系删除
脚手架搭了一年仍未修好,江岸一小区外墙保温层频频脱落
楚天都市报8月5日讯(见习记者刘楒睿 记者满达)小区居民楼陆续出现空鼓脱落现象,一年前施工单位进场搭建脚手架准备修复,直到现在都还没完工。江岸区后湖街同安家园四期的业主称,外墙施工拖延给大家的生活带来很大的麻烦,希望能尽快完工。
保温层频频空鼓脱落
“这脚手架都搭了一年,外墙都还没修好,好不容易恢复施工,空调外机又被工人给弄坏了。”近日,家住江岸区同安家园的业主张女士反映,小区外墙维修持续时间太长,给业主的生活带来不便。
8月3日上午,楚天都市报记者来到小区,张女士等人介绍,同安家园四期共6栋楼,于2012年交房,哪知第二年各楼栋的外墙保温层就出现了空鼓的现象。2014年,54栋外墙保温层空鼓处发生脱落,还砸坏了停在楼下的两辆车。2018年,小区两次发生保温层脱落,其中一次又有车辆被砸坏。江岸区有关部门召开多方协调会,商讨外墙维修方案。
江岸区房管局安排鉴定单位对四期的所有楼栋外墙进行红外线检测排查,发现这6栋楼房的外墙均存在大量空鼓部位,有安全隐患。同年9月17日,江岸区房管局分别向同安家园第二届业主委员会和武汉丽岛物业管理有限公司下达了房屋安全鉴定通知书,并安排有关部门对四期6栋房屋部分外墙保温层进行应急铲除。
脚手架搭了一年还没修好
铲除部分保温层后,江岸区房管局于2019年8月安排人员在小区四期搭建了脚手架,防止保温层脱落砸到行人车辆。之后,外墙维修工作一直没有新的进展。
这些脚手架遍布小区四期的人行道、绿化带及沿街商铺,有一层楼高,将沿街商铺的广告牌全部遮挡,给商户的经营带来影响。
黄先生在小区门口开了一家羊毛衫店。他介绍,自搭建脚手架后,店铺的客流量明显减少,店里的定制羊毛衫卖不出去,只得以3.8折的价格甩卖。隔壁一家餐馆已经卸下了广告牌,工人正在搬运店内物品。黄先生说,这家餐馆受脚手架阻挡后,生意大不如前,加上疫情等原因,老板不得不关门。小区门口像这样关门或搬离的商铺一共有六家。
除了商户,小区业主也有疑问,为何搭了脚手架,维修工作却不启动?
据施工方介绍,因为开发商认为房屋已过质保期,其不再负责维修,且小区业主又不同意使用住宅专项维修资金,因此资金问题一直没有落实。当时只能通过搭建脚手架,来防止高空坠物。直到今年4月,通过江岸区政府协调筹资,同安家园四期的外墙维修工程正式启动。
施工启动后,又有小区居民遭遇新的烦恼。住在53栋的一名女士称,工人在修复外墙时,弄坏了她家的空调外机和晾衣架,还有邻居家的电器也受损,售后派来的维修工人称是因为外墙维修导致的。还有业主称,这次外墙维修,并未恢复楼房原有的保温层。
街道办将成立专项小组
8月4日,记者来到后湖街道办事处,公共服务办的工作人员向记者介绍,此前,针对同安家园四期外墙维修问题,后湖街联合同安社区、丽岛物业和小区业委会已多次召开协调会,听取居民诉求,并寻求解决问题。
在记者的建议下,后湖街道办于当日下午再次召开协调会。会上,小区物业工作人员称,已向业主征集问题并列出诉求清单,并于7月23日向施工方武汉喜江房产经营发展有限公司、武汉海川房产经营发展有限公司发送工作联系函,但暂未得到施工方的回应。
同安社区工作人员称,社区已安排援助律师,将于8月5日晚与业主代表面谈,听取业主诉求,并从法律角度提出意见。关于居民提出的恢复外墙保温层的诉求,建议他们申请使用住宅专项维修资金,或走司法途径。
在记者的建议下,后湖街道办将派出工作人员牵头,联合同安社区、丽岛物业、业委会、施工方、监理方代表成立专项小组,解决后续问题。
相关问答
深圳热水器上门维修公司哪家好?-设计本有问必答
深圳热水器可以上门维修的有A:万和万家乐热水器维修地址:深圳市南山区南新路195号B:博世热水器维修中心地址:深圳市罗湖区春风路C:多田热水器...
厦门太阳能热水器维修有哪些网点?
[最佳回答]厦门市同安区尔呈电器维修店维修地址:福建省厦门市同安区祥桥一里78之25号厦门长睿商贸有限公司维修地址:福建省厦门市思明区湖滨南路134店面厦...
厦门维修电视去哪里更专业
1,厦门鼎辰电器维修有限公司2,厦门钻金家电维修服务有限公司3,厦苏宁电器售后服务有限公司4,厦门茂圆家电维修有限公司5,厦门三好家电维修有限公司这几家都是...
想知道:厦门厦门同安家电旧货市场在哪?-一起装修网
房子计算报价10分钟前北京118平米的房子计算报价13分钟前上海78平米的房子计算报价21分钟前石家庄98平米的房子计算报价想知道:厦门厦门同安家电旧...
厦门修理长帝烤箱哪家经验丰富
A大山家电维修部地址:同安区银湖西路汇佰兴超市旁B美的维修部地址:思明区斗西路183号1-2楼以上几家都是在当地名声比较好的,希望能够帮到你A...
广东中山同安有哪些注塑厂?
广东中山市是一个工业城市,有很多的工厂,同安也有很多,注塑厂也有多家,比如有伊之密,宝捷有限公司,松下电器厂,美的电器等。广东中山市是一个工业城市,有很多...
万喜油烟机cxw-230-1148维修
###建议去当地的家电卖场看看,有很多型号。###老板的是老牌子了,名气大,产品用...厦门维修油烟机比较好的有以下几家传森家电维修部同安区通福路686号店里之2鑫...
请问有谁知道泰兴哪里有美的家电维修点啊
推荐以下几家维修点:美的热水器售后维修服务地址:福州市晋安区化工路207号美的空调燃气灶热水器专营店地址:福飞路1号美的售后维修专卖点福州欧胜热水器售后维修...
厦门国美电器分店地址在哪里_住范儿家装官网
4、国美(同安)电器详细地址:厦门市同安西安商业广场肯德基二楼乘车路线:同2路厦55线厦56线厦57线厦59线厦69线[翔安马巷线]厦69线[翔安新店...
中山市浩大电器有限公司怎么样?
炉、电饭锅、电炊具、炒锅、电煮锅、家用...中山市浩大电器有限公司于2018年02月11日成立。法定代表人文国才,公司经营范围包括:生产、加工、销售:电压力锅、...
